Journal of Applied Science and Engineering

Published by Tamkang University Press

1.30

Impact Factor

2.10

CiteScore

Ruizhi ZhangThis email address is being protected from spambots. You need JavaScript enabled to view it., Hong Jia, Boyan Song, Changjin Xu, and Xiaolin Zhang

Ultra High Voltage Branch, Hebei Electric Power Co., Ltd., Shijiazhuang, Hebei, 050070, China


 

Received: December 15, 2025
Accepted: January 31, 2026
Publication Date: March 5, 2026

 Copyright The Author(s). This is an open access article distributed under the terms of the Creative Commons Attribution License (CC BY 4.0), which permits unrestricted use, distribution, and reproduction in any medium, provided the original author and source are cited.


Download Citation: ||https://doi.org/10.6180/jase.202608_31.053  


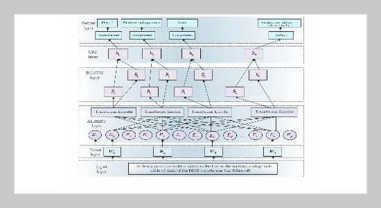
This study tackles challenges in server O&M and network security by proposing an ALBERTbased knowledge graph framework. Traditional methods face low information correlation, incomplete entity extraction, and inefficient decision-making. Using ALBERT-BiLSTM-CRF, the framework enhances sample generation and entity extraction from technical literature, logs, and incident reports. Relationships are identified via ALBERT BiLSTM-Attention, constructing a comprehensive knowledge graph that supports proactive risk detection and intelligent decision-making. Integration with Neo4j enables visualization and interactive querying. Overall, the approach improves system intelligence, strengthens cybersecurity, and provides a scalable, interpretable, and efficient solution for modern server O&M and network management.


Keywords: knowledge graph; web logs; hierarchical protection; audit analysis, ALBERT; Network Security; BiLSTM-CRF


  1. [1] K.VanNguyen,N.D.Nguyen, P. N.-T. Do, A. G.-T. Nguyen, and N. L.-T. Nguyen, (2021) “ViReader: A Wikipedia-based Vietnamese reading comprehension system using transfer learning" Journal of Intelligent & Fuzzy Systems 41(1): 1993–2011. DOI: 10.3233/JIFS-210683.
  2. [2] S.Ji,S.Pan,E.Cambria,P.Marttinen,andP.Yu,(2021) “A survey on knowledge graphs: Representation, acquisition, and applications" IEEE Transactions on Neural Networks and Learning Systems 33: 494–514. DOI: 10.1109/TNNLS.2021.3070843.
  3. [3] J. Pei et al., (2025) “Distributed large models training optimization with real-time wireless channel feedback" IEEE Journal on Selected Areas in Communications: DOI: 10.1109/JSAC.2025.3640136.
  4. [4] R. Rossi, D. Barbosa, D. Firmani, A. Matinata, and P. Merialdo, (2021) “Knowledge graph embedding for link prediction: A comparative analysis" ACM Transactions on Knowledge Discovery from Data 15: 1–49. DOI: 10.1145/3469024.
  5. [5] X.Wangetal., (2021) “Knowledge graph quality control: A survey" Fundamental Research 1: 607–626. DOI: 10.1016/j.fmre.2021.11.001.
  6. [6] Q. Guo et al., (2020) “A survey on knowledge graph based recommender systems" IEEE Transactions on Knowledge and Data Engineering 34: 3549–3568. DOI: 10.1109/TKDE.2020.2975663.
  7. [7] Z. Li, H. Liu, Z. Zhang, T. Liu, and N. Y. Xiong, (2021) “Learning knowledge graph embedding with heterogeneous relation attention networks" IEEE Transactions on Neural Networks and Learning Systems 33: 3961–3973. DOI: 10.1109/TNNLS.2021.3126198.
  8. [8] M.U.Ullahetal.,(2022) “Intelligent intrusion detection system for Apache web server empowered with machine learning approaches" International Journal of Computer Innovation Sciences 1: 21–27.
  9. [9] A.L. Anwyl-Irvine, E. S. Dalmaijer, N. Hodges, and J. K. Evershed, (2021) “Realistic precision and accuracy of online experiment platforms, web browsers, and de vices" Behavior Research Methods 53: 1407–1425. DOI: 10.3758/s13428-020-01417-x.
  10. [10] F. Liu, T. Zhang, C.-H. He, and D. Tian, (2022) “Ther mal oscillation arising in a heat shock of a porous hierarchy and its application" Fact a Universitatis, Series: Mechanical Engineering 20: 633–645. DOI: 10.22190/FUME2204633L.
  11. [11] M. Yang et al., (2020) “Dramatically enhanced electro magnetic wave absorption of hierarchical CNT/Co/C fiber derived from cotton and metal-organic-framework" Car bon 161: 517–527. DOI: 10.1016/j.carbon.2020.01.010.
  12. [12] Z.Tongetal., (2021) “Hierarchical Fe3O4/Fe@C@MoS2 core–shell nanofibers for efficient microwave absorption" Carbon 179: 646–654. DOI: 10.1016/j.carbon.2021.07. 088.
  13. [13] L. Yang et al., (2023) “Bifunctional hierarchical NiCoP@FeNi LDH nanosheet array electrocatalyst for industrial-scale high-current-density water splitting" Journal of Materials Science & Technology 159: 33 40. DOI: 10.1016/j.jmst.2023.08.004.
  14. [14] Z. Xiang et al., (2020) “Rational construction of hierarchical accordion-like Ni@porous carbon nanocomposites derived from metal-organic frameworks with enhanced microwave absorption" Carbon 167: 364–377. DOI: 10.1016/j.carbon.2020.06.039.
  15. [15] V. Induru and R. V. Kumar, (2018) “AI-driven network security in cloud environments: Enhancing threat detection and mitigation" International Journal of Engineering Technology Research & Management (11): 1–7.
  16. [16] X. Li et al., (2020) “Ultracomfortable hierarchical nanonetwork for highly sensitive pressure sensor" ACS Nano 14: 9605–9612. DOI: 10.1021/acsnano.0c04404.
  17. [17] C. Ferreira and A. I. Morais, (2019) “Analysis of the relationship between company characteristics and key audit matters disclosed" Revista Contabilidade & Finanças 31: 262–274. DOI: 10.1590/1808-057x201903070.
  18. [18] C. Zhang, G. Shan, and B. H. Roh, (2025) “Fair federated learning for multi-task 6G NWDAF network anomaly detection" IEEE Transactions on Intelligent Transportation Systems 26: 17359–17370.
  19. [19] Muslimin and W. Aprianto, (2022) “LKPD examination and audit mechanism" JPPI (Jurnal Penelitian Pendidikan Indonesia) 8: 102–106.
  20. [20] A. Dwekat, E. Seguí-Mas, G. Tormo-Carbó, and P. Carmona, (2020) “Corporate governance configurations and corporate social responsibility disclosure" Corporate Social Responsibility and Environmental Management 27: 2879–2892. DOI: 10.1002/csr.1962.
  21. [21] B. Alareeni, (2019) “The associations between audit firm attributes and audit quality-specific indicators: A meta analysis" Managerial Auditing Journal 34: 6–43. DOI: 10.1108/MAJ-05-2018-1926.
  22. [22] C. Guérin et al., (2020) “Prone position in ARDS patients: why, when, how and for whom" Intensive Care Medicine 46: 2385–2396. DOI: 10.1007/s00134-020 06139-4.
  23. [23] P. T. Heath et al., (2021) “Safety and efficacy of NVX CoV2373 Covid-19 vaccine" The New England Journal of Medicine 385: 1172–1183. DOI: 10 . 1056 / NEJMoa2107659.
  24. [24] Y. Zou, (2025) “Design and Implementation of Computer Network Security Monitoring System" Journal of Computer, Signal, and System Research 2(4): 63–68.


    



 

2.1
2023CiteScore
 
 
69th percentile
Powered by  Scopus

SCImago Journal & Country Rank

Enter your name and email below to receive latest published articles in Journal of Applied Science and Engineering.